| নং | শিরোনাম | সেবার ধাপ | কার্যকলাপ |
|---|---|---|---|
| | |||
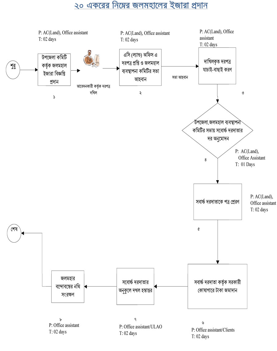
| ১ | ২০ একরের নিম্নের জলমহালের ইজারা প্রদান | দেখুন | |
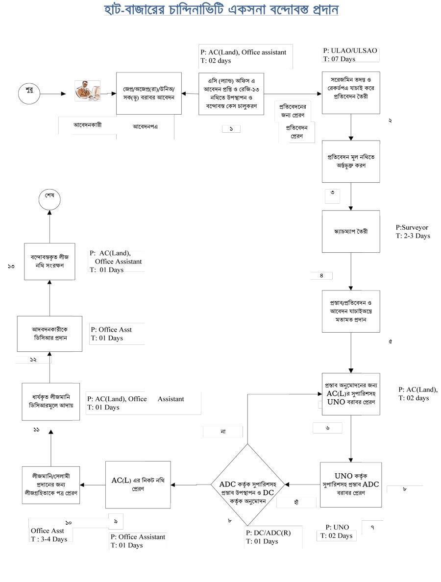
| ২ | হাট বাজারের চান্দিনা ভিটি একসনা বন্দোবস্ত প্রদান | দেখুন | |
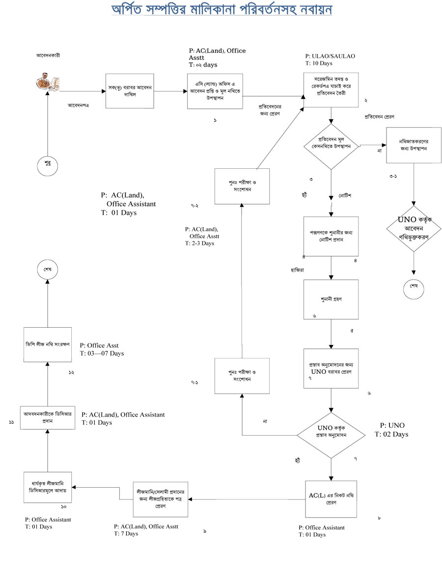
| ৩ | অর্পিত সম্পত্তির মালিকানা পরিবর্তনসহ নবায়ন | দেখুন | |
| ৪ | অর্পিত সম্পত্তির নবায়ন | দেখুন | |
| ৫ | অকৃষি খাসজমি বন্দোবস্ত প্রদান | দেখুন | |
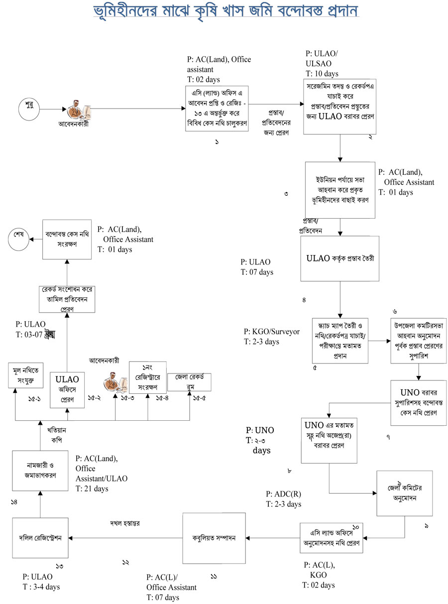
| ৬ | ভূমিহীনদের মাঝে কৃষি খাস জমি বন্দোবস্ত প্রাদান | দেখুন | |
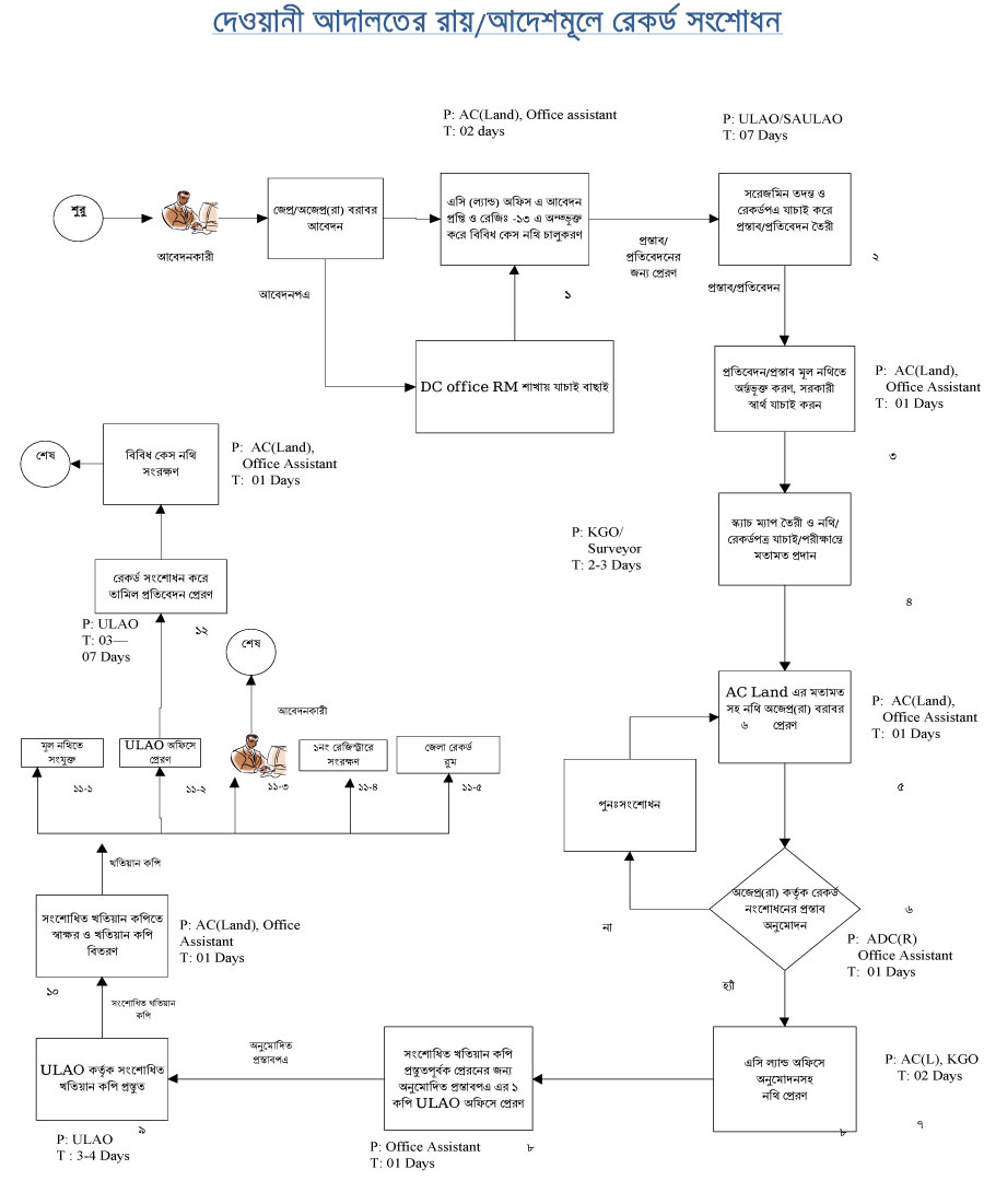
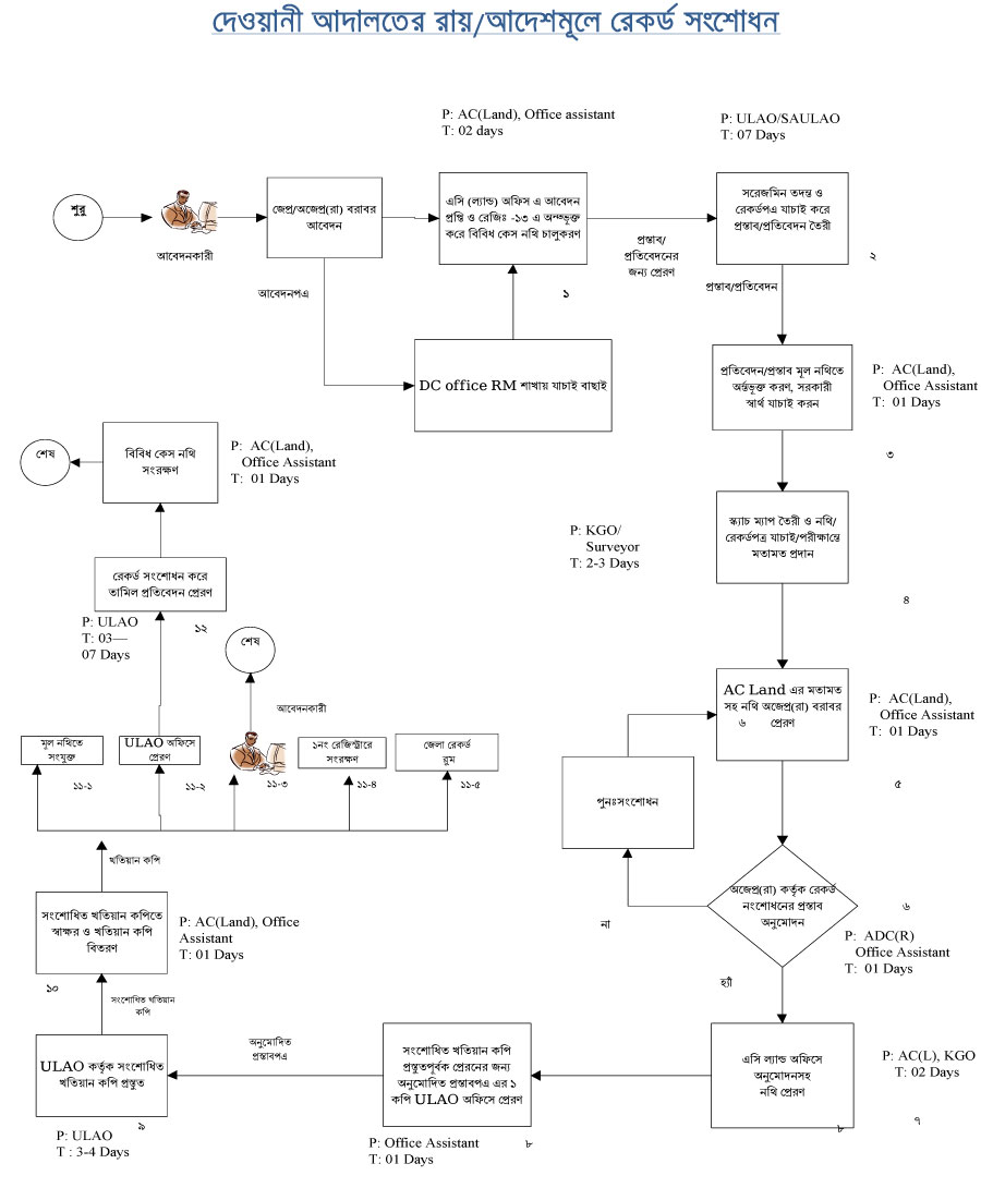
| ৭ | দেওয়ানী আদালতের রায়/আদেশ মূলে রেকর্ড সংশোধন | দেখুন | |
| ৮ | নামজারি ও জমা ভাগ | দেখুন | |
| ৯ | নামজারি | দেখুন | |
| ১০ | অর্পিত সম্পত্তির মালিকানা পরিবর্তনসমূহ নবায়ন | দেখুন |